北大主页
内网登录
邮箱登录
English
首页
学院概况
院长寄语
学院简介
历史沿革
组织机构
系所中心
行政办公
师资队伍
院士
人才计划
在职教职工
荣休教师
教师获奖
教育教学
本科生教育
研究生教育
博士后培养
拔尖人才培养计划
教学平台与实习基地
教育教学成果
科学研究
研究方向
科研动态
学术讲座
科研项目
科研成果
基地与平台
学生园地
学工动态
通知发布
学工队伍
学生风采
所获荣誉
下载专区
党群建设
组织概况
党建动态
我要入党
知识学习
服务指南
工会工作
继续教育
继教概况
专题方向
精品课程
联系我们
校友会
关于我们
凝聚服务
助力城环
时光剪影
城环家谱
学院招聘
教职人员
博士后
教辅行政
学生园地
学工动态
通知发布
学工队伍
学生风采
所获荣誉
下载专区
学工动态
当前位置:
首页
>
学生园地
>
学工动态
城环 · 迎新 | 喜迎城环新燕,畅抒美好愿景——城市与环境学院喜迎2023级本科新生入学报到
发布时间:2023-08-19
城市与环境学院2021、2022级本科生军训动员会顺利举行!
发布时间:2023-03-04
凯旋!学院接你回家
发布时间:2023-03-01
城市与环境学院举办第一期“青年研修班”开班仪式暨党支部联合活动
发布时间:2022-12-15
2022年城市与环境学院基层团支部述职评议会会顺利召开
发布时间:2022-12-14
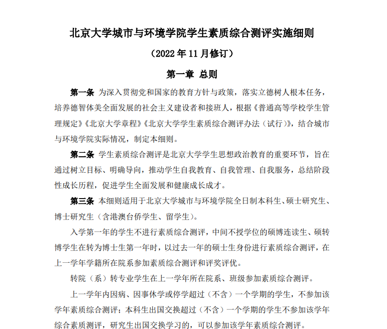
z6尊龙凯时ag旗舰厅学生素质综合测评实施细则
发布时间:2022-11-29
城环 · 一二九 | 大地——我的生命,从此广阔如你
发布时间:2020-12-09
【2020思政实践】城市与环境学院赴浙江绍兴开展“深耕助力文化传承,创新驱动产业发展”思政实践
发布时间:2020-08-28
【2020思政实践 】城市与环境学院在浙江绍兴建立思想政治实践课教育基地
发布时间:2020-08-28
【2020思政实践】城市与环境学院赴河南焦作修武县开展“脚踏祖国大地,聚焦时代发展”主题思政实践课程
发布时间:2020-08-18
【2020思政实践】城市与环境学院赴河南焦作思政实践课程团队举办“勇担时代之责,绽放青春之花”主题团日活动
发布时间:2020-08-18
【2020思政实践】城市与环境学院赴广西百色凌云县开展“聚焦精准扶贫,助力乡村振兴”主题思政实践课程
发布时间:2020-08-06
【2020思政实践】勇担时代重责,绽放青春之花—— 城市与环境学院举办“我在祖国基层”主题座谈会
发布时间:2020-08-06
【2020思政实践】城市与环境学院师生赴四川开展“勇担时代使命,助力全面小康” 主题思政实践课程
发布时间:2020-07-27
城市与环境学院第六期学术午餐沙龙成功举办
发布时间:2019-12-02
城市与环境学院2018级硕士自然班举行 “诚信我践行”主题班会
发布时间:2019-12-02
城市与环境学院历届学工助理返校交流活动顺利举行
发布时间:2019-11-25
城市与环境学院举办“不忘初心、牢记使命”学生党支部书记培训交流会
发布时间:2019-11-25
城市与环境学院2017级本科城乡规划班团支部 开展学习十九届四中全会精神活动
发布时间:2019-11-25
城市与环境学院第33期学生党性教育读书班举行十九届四中全会精神学习讨论会
发布时间:2019-11-25
1
2
3
4
5
6
7
8
>
共8页
学院概况
院长寄语
学院简介
历史沿革
组织机构
院领导
学术及管理机构
系所中心
行政办公
师资队伍
院士
人才计划
长江特聘教授
国家杰出青年基金获得者
四青人才
在职教职工
全部
系所
行政教辅
客座教授
荣休教师
退休教师
永远怀念
教师获奖
教育教学
本科生教育
教学管理
专业介绍
通知公告
联系我们
研究生教育
专业介绍
招生信息
培养信息
学位信息
院校条例
暑期学校
资料下载
博士后培养
业务办理
通知公告
政策制度
拔尖人才培养计划
项目概况
实施办法
学生名录
课程建设
成果展示
毕业去向
下载文件
联系我们
最新动态
教学平台与实习基地
教学平台
实习基地
教育教学成果
教材
精品课程
教学名师
教学成果
科学研究
研究方向
科研动态
学术讲座
科研项目
科研成果
科研年报
科研获奖
学术论文
学术著作
基地与平台
国家级
省部级
学校与学院
挂靠实体研究机构
学生园地
学工动态
通知发布
学工队伍
学生风采
所获荣誉
下载专区
党群建设
组织概况
党建动态
我要入党
知识学习
服务指南
工会工作
继续教育
继教概况
专题方向
精品课程
联系我们
校友会
关于我们
简介
组织机构
规章制度
联系我们
凝聚服务
活动资讯
桌面台历
校友卡
其他服务
助力城环
捐赠项目
捐赠新闻
捐赠流程
捐赠免税
捐赠途径
时光剪影
历届毕业照
老照片
微视频
城环家谱
学院招聘
教职人员
博士后
教辅行政